丝路遗产丝绸之路:长安天山廊道的路网-丝路资讯 -

丝路资讯

• 湖南澧县城头山遗址的宇宙模型与天象崇拜分析

作者:何努来源:《南方文物》2024年第1期 湖南澧县城头山古城址,作为澧阳平原大溪文化的一处极为重要的中心聚落,其田野考古工作连续进行了十二年,发掘面积6064平方米,确认有四次筑城,城内文化堆积经历了汤家岗文化、大溪文化、屈家岭文化和石家河文化四个时期。城墙实测的结果是外垣直径南北315米、东西325米,面积约8万平方米。城头山遗址发掘成果 ...

• 中华文明探源展现出中华文明突出的连续性特征

(作者:何努 中国社会科学院考古研究所研究员) 2023年6月2日,习近平总书记在文化传承发展座谈会上强调,“中华优秀传统文化有很多重要元素”,“共同塑造出中华文明的突出特性”。习近平总书记提出的中华文明具有“突出的连续性”“突出的创新性”“突出的统一性”“突出的包容性”“突出的和平性”这五个突出特性,为我们担负起新的文化使命、努力建 ...

• 陶寺物华 : 陶寺遗址出土文物类全概览

山西襄汾陶寺遗址自1978年正式考古发掘以来,已走过43年了。经过这40余年不懈的考古发掘与研究,特别是2002年陶寺遗址发掘被纳入“中华文明探源工程预研究”项目以来,陶寺遗址的发掘与研究得到项目持续地投入,基本揭示出陶寺遗址早期(距今4300~4100 年)和中期(距今4100~4000年)都城的性质与大致结构,也大致弄清了陶寺晚期(距今4000~3900年)陶 ...

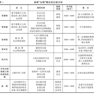
• 何努:关于“古国”定义的理论思考

摘要:针对中国史前“古国”概念定义不清晰的问题,基于苏秉琦先生古国概念的初衷,借鉴酋邦理论概念,根据中国考古实践,将中国史前时期不平等的前国家社会定义为“古国”,即高于部落之上,有地缘政治倾向,稳定的、独立的、等级化的血缘政治实体。考古实践中,可以通过对中心聚落及聚落等级制、中心聚落内部的身份等级制、权力或权威的象征物、权力或权 ...

• 国家社会象征图形符号系统理论框架——国家社会象征图形符号系统考古研究之一

一、引言  国家社会象征图形符号系统是指国家政府创制与推行的、为国家政治与意识形态服务的特殊图形符号系统。现代国家社会当中最典型的代表就是国徽与国旗图案。现代国家社会是从古代国家甚至史前时期的早期国家一步步发展来的,那么早期国家同样也应存在相应的象征图形符号系统。以往,学者常常对象征图形符号系统进行宗教崇拜分析,而缺乏象征图形符 ...

热门信息

img

地址:陕西省西安市碑林区友谊西路68号小雁塔历史文化公园
邮件:secretariat#iicc.org.cn
电话:(+86)029-85246378