丝路遗产丝绸之路:长安天山廊道的路网-丝路资讯 -

丝路资讯

• 发现武王墩

发现武王墩 作者:王珏出版社:东方出版中心出版年: 2025-1页数: 176定价: 58.00元装帧: 平装丛书:中华文明新探索丛书ISBN: 9787547326527内容简介 《发现武王墩》是一本武王墩墓考古的通俗普及读物。安徽淮南武王墩墓是经科学发掘的迄今规模最大、等级最高、结构最复杂的大型楚国高等级墓葬,是2024“考古中国”重大项目,入选2024年度国内十大考古新闻。武 ...

• 文化和自然遗产日特别报道•文化遗产绽放时代新韵

6月2日,习近平总书记在文化传承发展座谈会上强调:“在新的起点上继续推动文化繁荣、建设文化强国、建设中华民族现代文明,是我们在新时代新的文化使命。”习近平总书记高度重视文化遗产保护工作,多次作出重要指示批示。6月10日,我国将迎来第十八个文化和自然遗产日。近年来,我国文化遗产保护利用水平不断提升,创造性转化、创新性发展呈现新气象。古 ...

• 付梓杰 王珏 | 国际文件视野下的遗产阐释与展示溯源及发展

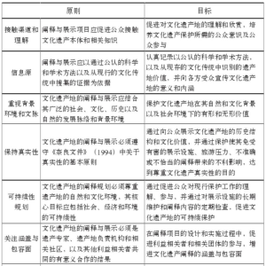
原文刊载于《中国文化遗产》2023年第3期:专题研究 文化遗产阐释与展示:文明的解读和传播(上)国际文件视野下的遗产阐释与展示溯源及发展付梓杰(中国古迹遗址保护协会 北京 100029)王 珏(中国古迹遗址保护协会 北京 100029)摘要:《雅典宪章》作为第一份有关历史古迹保护的国际性文件,除对保护技术问题的探讨外,为后续在遗产领域“阐释”概念的出 ...

• “普洱景迈山古茶林文化景观”成功列入《世界遗产名录》

来源:人民日报客户端作者:王珏当地时间2023年9月17日,在沙特阿拉伯利雅得召开的联合国教科文组织第45届世界遗产大会通过决议,将中国“普洱景迈山古茶林文化景观”列入《世界遗产名录》,中国世界遗产数量增至57项。目前的考古发现显示,中国古人栽培茶树的历史可追溯至6000多年前,随后茶的种植、饮用和茶文化从我国相继传到邻国,并逐步走向世界。“ ...

• 唐代佛教造像的魅力

唐代是我国封建社会发展的鼎盛时期,其经济、政治、文化空前发展,佛教在此背景下也得到统治者前所未有的重视,进入了十分繁荣的发展期。受此影响,唐代佛像雕塑的艺术审美特征也发生了较大的变化,形成了更具现实性、民族性和创造性的佛像雕塑审美特征。一、唐代佛像雕塑艺术发展时代背景在中国古代雕塑史中,雕塑大都是由民间艺人雕凿的,通常反映了当时 ...

• 浙江井头山遗址:穿越海洋文明的时光隧道

  井头山遗址位于浙江宁波余姚市三七市镇,2013年在地质勘探中被发现。2021年,井头山遗址入选2020年度全国十大考古新发现。井头山遗址是继上世纪70年代河姆渡遗址发现后,在浙江沿海发现的又一处具有里程碑意义的新石器时代遗址,为研究8000年前中国沿海先民的生产生活与海岸环境变迁等提供了重要资料。图①:遗址出土的陶器组合。图②:遗址出土的近江 ...

• 文化与自然融合联合实践计划——红河哈尼梯田文化景观调研工作正式开启

由中国古迹遗址保护协会、中国文化遗产研究院中国世界文化遗产中心哈尼梯田项目组、红河哈尼梯田世界文化遗产管理局等共同承接的“文化与自然融合联合实践计划——红河哈尼梯田文化景观调研工作”已于昨日在哈尼梯田文化博物馆正式开启。元阳县人民政府副县长黄建明、国际古迹遗址理事会文化与自然融合联合实践计划项目协调人莫林·蒂博、中国科学院地理科学与资源研究所资源生态与生物资源研究室主任、联合国粮农组织(FAO)全

• 巍巍长城需要细细保护

数千年的长城,遗存分散各地,应当如何保护修缮?16日,国家文物局、北京市文物局和怀柔区政府在怀柔区箭扣段长城举办媒体日宣传活动,呼唤更多人对长城的关注和了解。   理念   位于京郊怀柔区西北的八道河乡境内的箭扣长城,因整段长城蜿蜒呈W状,形如满弓扣箭而得名,山势雄奇富于变化,是明代长城最著名的险段之一,也是旅游爱好者的“网红”点。由于自然侵蚀和人为破坏,此段长城的敌楼敌台现已普遍开裂、坍塌,地 ...

• 考古是我们的共同语言

 东汉史学家班固所作《封燕然山铭》的摩崖石刻,记录东汉年间大破匈奴之功,千余年来其确切位置一直无人知晓。中蒙考察队在蒙古国杭爱山发现了《封燕然山铭》石刻真迹,在学术价值和人文交流上收获颇丰。中蒙考古的实践,是近年来我国中外合作考古的一个缩影。聚焦国际学术前沿领域和热点问题,助力中外文化交流,中外考古的发掘半径将越来越大。在去年年底国家文物局召开的“中外合作考古项目工作会”上,内蒙古大学蒙古学研究中 ...

• “法国世界文化遗产培训班”在法国图尔正式开班

由中国古迹遗址保护协会(ICOMOS China)和法国驻华大使馆促成,法国世界遗产协会(Association des biens francais Patrimoine Mondial)主办,法国国际文化中心协会(ACCR)以及国际古迹遗址理事会法国国家委员会(ICOMOS France)合作组织的“法国世界遗产培训班”于当地时间11月3日上午在位于法国卢瓦尔河谷中心的图尔市正式开班。

• 第42届世界遗产大会边会集锦——天、茶、水

随着越来越多的缔约国加入《世界遗产公约》,以及世界遗产申报标准的不断完善,如今的世界遗产类型已不再局限于古建筑、古城、考古遗址等,而是出现了新的遗产类型,如文化线路、文化景观、遗产运河、工业遗产等。而面对更多的新型遗产,国际古迹遗址理事会作为文化遗产项目的专业评估咨询机构,开展了一系列针对特定遗产类型的“主题研究(Thematic Studies)”,更好地为这些新型遗产的列入提供全球框

• 中国“申遗”之路走过30年 世遗总数稳居世界第二

中国“申遗”之路走过30年,世遗总数稳居世界第二——释放蕴藏在文化遗产中的价值和精神(深聚焦) 从1987年中国长城、北京故宫等被列入世界遗产名录算起,中国的“申遗”之路已经走过30年。30年里,中国的世界文化遗产从无到有、由少变多,遗产类型不断丰富,保护经验不断积累。 如何更好地保护世界遗产?如何让世界文化遗产融入现代生活?中国世界文化遗产30周年纪念论坛日前在北京召开,论坛就新时代文化遗产的保护传承、文化遗产 ...

热门信息

img

地址:陕西省西安市碑林区友谊西路68号小雁塔历史文化公园
邮件:secretariat#iicc.org.cn
电话:(+86)029-85246378