研究

• 《西出长安》(文化旅游丛书)正式出版

西安市社科基金2015年重大项目——《西出长安》(丝绸之路文化旅游丛书)已于2015年9月正式出版,并获得社会各界的广泛好评。从2016年2月7日(农历除夕)开始,作为陕西广播电视台春节特别节目,每天上午9:00—10:00,在省广播电台故事广播FM87.8/AM603频道《秦人秦事》栏目连续播出,持续至2016年3月结束。此外,《西出长安》书中部分内容被中央电视台与宁夏广播电视台联合摄制的节目《丝路印象》采用,并在部分丝绸之路遗址点被 ...

• 林超民 ▏“身毒”的读音

 《史记·西南夷列传》载:“元狩元年(公元前122年),博望侯张骞使大夏来,言居大夏时见蜀布、邛竹杖,使问所从来。曰‘从东南身毒国,可数千里,得蜀贾人市’。或闻邛西可二千里有身毒国。骞因盛言大夏在汉西南,慕中国,患匈奴隔其道,诚通蜀,身毒国道便近,有利无害。于是天子仍令王然于、柏始昌、吕越人等,使间出西夷西,指求身毒国。至滇,滇王尝羌乃留,为求道西十余辈。岁余,皆闭昆明,莫能通身毒国。”    “身 ...

• 张锟 ▏大夏与夏遗民的迁徙

摘要:夏商交替的政治事件,导致中原地区的政治与文化格局发生了剧烈变化,同时引发了部分夏遗民向远方的迁移,这一历史过程在传世文献中也留下了相关的记录。文献中关于大夏的记载反映了夏遗民向北方、西方迁徙的史实,大夏一名在空间上的移动标示出了夏遗民迁徙所经的具体地域。夏遗民北迁、西移的史实及其决定的历史记忆对相关地区的历史产生了重要影响。  关键词:夏遗民;迁徙;大夏  夏商之际,中原地区重大的政治变动引 ...

• 陈晓伟 ▏「瓯脱」制度新探——论匈奴社会游牧组织与草原

  “瓯脱”是匈奴游牧社会一项特有的名物制度,但关于其语义,目前还是一个悬而未决的问题。我们注意到,耶律铸《双溪醉隐集》释“瓯脱”为“帐幕”,此与草原游猎制度有着密切关系。更为重要的是,北族政权统辖的社会基层游牧组织所遵循的游牧分封秩序乃是一个很少谈及的话题。在解决“瓯脱”问题的基础上,便可进一步阐释“分地而居”制度的另一种政治内涵。  匈奴;瓯脱;帐幕;分地而居  众所周知,“行国”是游牧政权国 ...

• 林超民 ▏唐代云南的汉文化

 唐代是云南社会经济发展的重要时期,南诏的崛起,对云南历史产生了重要而深远的影响。南诏时期,不仅云南的社会经济有了长足的进步,而且文化也取得了较快的发展。南诏文化是在中华民族传统文化影响下发展起来的富于民族色彩的地方文化;南诏文化的发展又丰富了中华民族的传统文化。南诏文化是在汉文化与土著民族文化的冲突与交融中发展起来的,在研究唐代云南文化时,我们自然而然地着眼于其鲜明的地方民族色彩,同时也应注意到 ...

• 学术名家的集大成之作——《林超民学术文选》介绍

学术名家的集大成之作——《林超民学术文选》介绍  原理 撰  2016年4月,云南大学出版社与云南人民出版社联合出版了《林超民学术文选》一书。  林超民,历史学、民族学教授,国家有突出贡献的专家。1985年获历史学博士学位。先后任云南大学历史学系主任、西南古籍研究所所长、东亚影视人类学研究所所长、云南大学副校长、巡视员。曾任中国历史学会理事,云南省历史学会会长。现任学术职务有:中国民族学会副会长、中国民族史 ...

• 林超民《唐宋民族史》

 林超民《唐宋民族史》  丁文斌 撰  林超民教授所著《唐宋民族史》2016年由云南大学出版社正式出版。全书分为上下两编,共十四章,上编讲述隋唐五代时期的民族历史,下编讲述宋辽金时期的民族历史,全书约47万字。  林超民,历史学、民族学教授,国家有突出贡献的专家。1985年获历史学博士学位。先后任云南大学历史学系主任、西南古籍研究所所长、东亚影视人类学研究所所长、云南大学副校长、巡视员。曾任中国历史学会理事 ...

• 林超民 ▏塞上风云一肩挑——治疆铁腕杨增新

塞上风云一肩挑——治疆铁腕杨增新  林超民  清末民初,新疆内忧外患频仍,社会动荡激烈。外有沙俄、英国、日本等帝国主义虎视眈眈,内为帮会骚乱,党人反叛,农民暴动。  新疆处于内忧外患之中,风雨飘摇,随时有被分裂的危险。  这时,一位云南人临危受命,执掌新疆大政,力挽狂狼,成功抵御外敌、果断处理内乱,让风雨飘摇的新疆走向稳定、开启发展的新路。  他就是云南蒙自人杨增新。  杨增新清同治三年正月二十八 ...

• 江应樑 ▏略论云南土司制度(下)

四土司制度发生的客观作用  人们对土司制度作用的估计,存在着两种偏向,一是过分否定,再是过分肯定。我认为,如从封建统治者的主观意图出发,土司制度可以说基本上应当否定的,但事物的客观作用,往往不依照统治者的主观愿望而产生,土司制度建立后曾起到的一些客观作用,就常常是统治者所始料不及甚至完全和他们的意愿违反的,因此,土司制度的实际作用,也就有着消极和积极的两方面,而其情况又是比较复杂错综的。从最主要的 ...

• 石云涛 ▏唐诗中长安生活方式的胡化风尚

摘要  唐代长安是开放的国际性大都市,广泛的文化交流给长安带来大量的外来文明,大量周边民族和域外人入居长安,给长安带来胡化和异域风尚。长安又是当时诗歌创作的中心,唐诗是唐代社会生活的反映,外来文明在唐诗中得以展现,长安生活方式的胡化风尚也在唐诗中有所记述和描写。文化交流为唐诗提供了新鲜素材,唐诗为我们提供了丰富的唐代社会生活资料,其中包含着中外文化交流的大量信息。  关键词:唐诗 长安 丝绸之路 中 ...

• 江应樑 ▏略论云南土司制度(上)

一土司制度的内容及建置沿革  土司制度是一种封建的政治制度。在我国统一的领土内的某些地区,主要是由于多民族集居或杂居和地方经济发展不平衡的原因,形成地方的特殊性,封建朝廷为着适应此种特殊性,采取一些不同于内地一般政权设施的做法,经过若干朝代的统治经验,逐渐形成一套完整的统治制度,后来通称为土司制度。这种制度主要实施在西南地区,《明史·土司传》所载有土司的地区有湖广、四川、云南、贵州、广西诸地,此外 ...

• 秦树才 ▏绿营兵与清代的西南边疆

摘要  清朝非常重视云南绿营兵的布设,云南绿营兵不但使清朝二度战胜了各种反清力量,实现了对云南的控制,而且还将统治范围推向边疆和山区,将各少数民族纳入直接统治的范围。清朝以绿营兵在云南近边地区构筑了一条漫长而严密的军事布防带,对巩固在云南的统治及西南西南边疆的稳固具有积极作用。  关键词:清朝 绿营兵 云南    作为我国多民族统一国家发展巩固的关键时期,清代如何巩固多民族国家的统一,又如何奠定中国近现代 ...

• 史金波 ▏“丝绸之路”上的少数民族

来源:西南边疆摘要:“丝绸之路”历史上是一个多民族地区,各民族对“丝绸之路”的形成和发展都发挥着重要作用,做出了历史性贡献。通过“丝绸之路”东西方在经济、科学技术方面密切交流、借鉴,出现了很多翻译作品和双语人才。“丝绸之路”是各民族互相吸收、交融的典型地区,总的趋势是民族逐渐减少,各民族共同点越来越多。“丝绸之路”的巨大贡献是通过和平交往,对沿线各国、各民族都带来福祉。中国提出建设“一带一路”的倡 ...

• 美丽的巴比伦:古代文明里的一颗明珠

巴比伦是一座充满魔力的城市。它坐落在美索不达米亚的中心,从汉谟拉比到尼布甲尼撒再到居鲁士,巴比伦是万人眼中的明珠。即便这个城市曾遭到过无情的唾弃,但它仍静静地屹立在历史的晨曦中,等待文明之光的降临。这幅8世纪的微型画出自西班牙僧侣列瓦纳的贝亚图斯(Beatus of Liébana)之手,描述的是巴比伦王尼布甲尼撒受到神的惩罚,在吃草的画面。摄影:GRANGER COLLECTION/AGE FOTOSTOCK巴比伦以空中花园闻名于世。一般 ...

• 文明之间双向流动的通道——评《丝绸之路与东西方文化交流》

  《丝绸之路与东西方文化交流》 荣新江 著 北京大学出版社  《唐三彩载乐驼》 中国国家博物馆藏品  《唐客使图》 陕西历史博物馆藏品  1877年,德国地理学家李希霍芬(F.von Richthofen)在他所著《中国》一书中,首次将汉代中国和中亚南部、西部以及印度之间的丝绸贸易为主的交通路线,称作“丝绸之路”。其后,随着新发现的考古资料获得持续深入的研究,“丝绸之路”的基本内涵、走向和范围不断扩大,成为中国与中亚、 ...

• 周平:我国边疆概念的历史演变

内容提要:我国的边疆概念是在特定的社会历史条件下形成的,蕴涵着丰富的民族文化内涵,并随着社会历史条件的变化而变化。在秦汉的时候,随着王朝国家的建立和巩固,边疆的概念逐步形成。到18世纪中叶,我国开始有了确定的边界,边疆的概念也随之获得了新的内涵。在民族国家构建的过程中,依照国家的边界来界定边疆的概念逐步确立。新中国成立以来,边疆的概念又添加了新的内容,但边疆的范围却随着现代化的推进而呈逐渐缩小的趋势 ...

• 丝绸之路还是草原之路?

丝绸之路还是草原之路?——世界史中的丝绸之路大卫·克里斯蒂安著刘玺鸿 译袁剑 校  现代史学并未完全领会到丝绸之路生态的复杂性,因此也没能理解其古老性或者掌握其在欧亚历史中的重要性。丝绸之路对农耕文明(agrarian civilization)区域之间在物品、技术和思想的相互传播上所扮演的角色已得到很好的理解,但是对于丝绸之路扮演的跨生态(trans-ecological)角色却缺乏理解——事实上这一角色同样在游牧和农耕之间实现物品 ...

• 文化专著《世界遗产地 唐崖土司城》出版

(图片来自网络)由华中农业大学文法学院教授萧洪恩、恩施州委党校教师张文璋编著的文化专著《世界遗产地 唐崖土司城》,已由世界图书出版公司出版。《世界遗产地 唐崖土司城》除了开篇的“缘起”“引言”和结尾的“后记”,主体共列“咸丰像希望之火在燃烧”“唐崖土司的兴衰”“唐崖四相”“张飞庙”“七十二步朝天马”“万兽园”等26个专题,计33万字。每个专题又分“游历情”“小知识”“大信仰”“神故事”“巧测验”五部分构 ...

• 《世界遗产全集·亚洲卷》在京首发

  1月11日,《世界遗产全集·亚洲卷》主编葛剑雄(左)和摄影家周剑生在北京介绍该书的创作。  1月11日,《世界遗产全集·亚洲卷》亮相2017北京图书订货会。该书由历史地理学家葛剑雄主编、书中照片由摄影家周剑生拍摄。据了解,《世界遗产全集》共计34卷,由青岛出版社出版,以图片为主要形式介绍了世界范围内的自然遗产、文化遗产以及自然和文化双重遗产,是国家“十三五”重点出版规划项目。《世界遗产全集·亚洲卷》的甲、乙 ...

• 《陕西省志·文物志》(重修)正式出版发行

    1月12日,陕西省文物局举行《陕西省志·文物志》新书首发式,省文物局、省地方志办、陕西人民出版社等相关单位的领导、专家、编撰人员参加,省文物局局长赵荣对该志编撰工作作总结性讲话。据了解,该志是陕西省第二轮修志总体规划中卷帙最大的专业志书和有史以来记录陕西遗存最为系统完备的文物志书。  承编单位陕西省文物局组织以陕西文博系统专家学者为主和陕西相关单位专家教授参与襄助的百余人编撰队伍,自2009年起 ...

• 《西域美术全集》出版 全面反映西域美术全貌

  新华社讯 国家级重点出版项目《西域美术全集》日前出版。  由新疆文化出版社与天津美术出版社历时3年合力打造的《西域美术全集》共分12卷,分别为岩画卷、绘画卷、雕塑卷、工艺美术卷、服饰卷、建筑卷、龟兹卷·克孜尔石窟壁画、龟兹卷·库木吐喇石窟壁画、高昌石窟壁画卷等,以汉至五代宋初的西域美术遗存为主体,同时兼及汉代之前和宋、元、明、清的部分内容,包括岩画、纸画、绢花、雕塑、工艺、服饰、建筑、壁画等多种艺 ...

• 丝绸之路南线长安至陇山段考察研究

“丝绸之路”的开通大约在公元前4世纪至公元前1世纪之间。公元前2世纪,张骞两次出使西域,开通了中国与亚欧大陆间的贸易通道,建立了中国与中亚、西亚、南亚和欧洲地中海沿岸的丝绸贸易关系,标志着“丝绸之路”的全线开通,丝绸之路也从此正式成为中国联系东西方的“国道”。在其后漫长的1700多年间,经由这条道路输出的商品中,数量最多的是当时惟独中国能够生产而且最为西方人所欣赏的丝绸,所以这条通道被称为“丝绸之路”。 ...

• 丽江古城遗产监测建筑本体的数据采集模式

作者:张雪林文章来源: 丽江古城监测中心 纳西族传统民居建筑,具有独自的特点,是汉文化穿斗式结构谱系,其营造技术具有很高的水准,房屋构造的各部分都有审美的要求和鉴定标准。一些古代建筑或是以古建筑风格为主的近现代建筑是纳西族历史的重要见证,保护这类风格的建筑,也就是保护民族的历史,是现代人义不容辞的任务。本文以丽江古城建筑本体为例,提 ...

• 冯骥才:“遗址公园化”的大问题

文 中国文联副主席/天津大学文学艺术研究院院长 冯骥才    近年来,一种有害于文化遗存的做法正在相效成风,这就是:遗址公园化。    说到遗址,便会想起我那年刚从埃及考察归来,一位朋友问我最强烈的感受是什么?我说,埃及大地到处是公元前数千年的历史遗址,给人一种极强烈的文明的初始感、源头感。    从开罗的金字塔到卢克索的国王谷——这些法老墓葬的遗址中,无处不是巨大的石雕碎块和灼热的荒沙。谁也说不清 ...

• 疑点重重的《马可波罗游记》

《马可·波罗游记》是13世纪东西交通史中最重要的史料之一,但不可否认,《游记》中尚存在着许多不明之处,尤其是马可·波罗的旅程越向东,其记载越是模糊。例如,《游记》对中国西北边疆地区及交通路线的记述,迄今仍存在着许多疑点。首先,马克·波罗在其游记中未将他的亲自见闻与道听途说的东西分开来。例如,他将自己实际上并未到过的巴格达、克什米尔和撒马尔罕等地写得天花乱坠,似乎是他实际访问过的地方。而在《游记·甘州 ...

• 西域地区的龙崇拜以及对中土文化的影响

龙崇拜是流行于中土、西域及印度的一种普遍信仰。如龟兹国有大龙池及金花王的传说,历史记载表明,龟兹国以龙为图腾,自认为是“龙种”;另一些则属于水域龙神的神话,据《洛阳伽蓝记》记载:汉盘陀国(今天的新疆塔什库尔干城)“山中有池,毒龙居之。昔有商人止宿池侧,值龙忿怒,咒煞商人。盘陀王闻之,舍位与子,向乌场国学婆罗门咒。四年之中,尽得其术,还复王位,复咒池龙,龙变为人,悔过向王。即徙之葱岭山,去此池二千余 ...

• 从地名透视历史交通地理

文/复旦大学中国历史地理研究所教授、博士生导师周振鹤交通路线与地名的关系最为密切。自古以来,任何一种交通制度都在地名上留下印记。秦汉时期完善起来的驿传制度在我国历史上长期实施,变化不大,直到近代由于交通工具的进步,驿传制度才发生巨大变革。但有意思的是直到清末,交通大臣的正式名称仍称为“邮传大臣”。古代交通制度首先是为政治、军事上传递文书命令和官员往来的需要建立的,它的交通工具主要是马和牲口拉的车。 ...

• 高大伦关于“南方丝绸之路”的几点思考

关于“南方丝绸之路”的几点思考2017-01-08高大伦丝绸之路考古关于“南方丝绸之路”的几点思考高大伦中国古代和西方的交通,在陆上,很早就已开通有一条自今西安出发,经甘肃河西走廊,出敦煌玉门和阳关,沿着新疆塔里木盆地边缘,抵西亚、地中海,甚至远达古罗马的路线,这就是举世闻名的“丝绸之路”。近十几年来,随着我国经济文化的飞速发展和对外交往的不断增多,中外交通史也渐成为学术界讨论的热点。有学者注意到,除了传统 ...

• 陕西省历史地图集(内部资料本)

陕西省历史悠久、区域地理特点非常鲜明,《陕西省历史地图集(内部资料本)》在2012年立项开始工作时,就是希望用专题地图的形式展现陕西省悠久的历史和灿烂的文化,这是本图集编委会所致力追求的最主要目标。陕西省文物局局长赵荣教授和我院侯甬坚教授作为本图集的共同主编,先后参与这一工作的单位包括陕西省文物局、陕西师范大学西北研究院、陕西省文化遗产研究院、西安建筑科技大学等单位的三十余位文物学者、历史学者、建筑学 ...

• 西汉人口地理

目 录序绪论第一节 研究历史人口地理学的意义第二节 研究中国历史人口地理的有利因素第三节 本书以西汉时期为研究阶段的原因第一篇 各阶段的人口数量与人口增长率第一章 现有研究成果及史料的评价第一节 关于西汉初人口数的研究状况第二节 《汉书·地理志》户口数的意义第二章 从文献记载考察各地区、各阶段的人口变化第一节 从部分侯国推测第一阶段的人口增长第二节 部分地区一、二、三阶段的人口增长三辅地区原长沙国地区原吴国 ...

• 中国北部边疆的治理

历史地理研究资讯宝音朝克图著,湖南人民出版社,2015年7月。目 录导论第一章 秦汉对北疆的治理第一节 开拓先河:秦统一前的北疆局势一、秦统一前的北疆民族二、秦统一前各朝对北疆的开拓第二节 治理雏形:秦朝对北疆的治理一、秦代的北疆民族二、秦朝对北疆的开拓三、秦朝对北疆的治理第三节 汉匈之争:汉朝对北疆的开拓一、汉代的北疆民族二、汉朝对北疆的开拓第四节 宗藩之交:汉朝对北疆的治理一、汉朝统治北疆的政策二、汉朝 ...

• 探索开发利用中亚耕地资源,构建丝路粮食通道

哈萨克斯坦资讯第一财经•评论 徐海燕在施行“一带一路”发展战略之下,探索开发利用中亚耕地资源,将中亚打造成世界级粮仓,构建丝路粮食通道,对缓解日益逼近的世界粮食危机和促进区域经济可持续发展具有重要意义。中亚不仅是“丝绸之路经济带”中“中国经中亚、俄罗斯至欧洲(波罗的海)”和“中国经中亚、西亚至波斯湾、地中海”两个重点方向的交汇枢纽,还是重要的能源开发基地和潜在的粮食生产中心。长期以来,人们往往把 ...

• “一带一路”为东方学研究提供良机

来源:中国社会科学网-中国社会科学报作者:吕梦荻  近期,全国30多所高校联合发起筹备“中国东方学会”。一些学者还就中国的东方学学术史、东方学基本理论的建构、东方学研究的学术意义与现实意义,特别是东方学与“一带一路”的关系等问题积极撰文论述。学者认为,中国的东方学为“一带一路”建设提供了丰富的参考史料和理论支持,同时,“一带一路”倡议的提出,也为中国东方学的发展提供了前所未有的契机。  东方学与“一 ...

• 日本敦煌学史

1868年,日本明治维新,废除封建制度的措施和殖产兴业、文明开化、富国强兵三大政策的实施,使日本迅速走上了资本主义发展的道路。十九世纪末期,日本 作为军事、封建性质的帝国主义国家,屹立于世界强国之林。但是在与老牌帝国主义如英俄等国激烈的角逐中,经济实力雄厚的日本强烈感受到文化方面的不足,于 是逐渐把发展的目光转到文化方面。敦煌学的发展就是一个典型的事例。诚然,敦煌学在日本之所以如此繁荣,一方面是由于日本 ...

• 专家视点——古格故城始于17年前的考察

撰文:张建林  古格故城遗址地处青藏高原西部边陲,高寒缺氧,路途遥远,周围群山阻隔,平均海拔4500 米以上,从西藏腹地前往阿里自古被人们视为畏途。西藏的文物考古工作起步较晚,一些局限在西藏腹心卫藏地区的调查也都是在20世纪60年代才开始的。所以,在1961年将古格故城遗址以“古格王国遗址”为名,公布为第一批全国重点文物保护单位时,我国的文物考古工作者还没有对遗址进行过一次调查,这种状况一直延续到1979 年。   ...

• 专家视点——象雄都城之争·曲龙说

  在古代西藏,曾经出现过两个文明,一个是象雄,一个就是吐蕃。它们是藏文明的“双子星座”。先于吐蕃而存在的象雄,曾经撑起了青藏高原大半边天空,创造了灿烂的文化。  象雄王国始建何时,已经不得而知。据有关学者的研究,象雄崛起于公元前2世纪,如果成立,相当于内地的汉代。它的灭亡却是明确的,汉文和藏文史料记载:象雄亡于公元7世纪,被强盛起来的吐蕃王朝所灭。  象雄中的“象”字,至今没有一个明确的定义,有学 ...

• 专家视点——象雄都城之争·卡尔东说

撰文:霍巍  西藏古史上最具有魔幻般吸引力的话题,就是关于古老象雄王国及其文明的传说。青藏高原曾经兴起过一个强大的部落联盟,这就是汉文文献中所记载的“羊同”,在藏文文献中则称之为“象雄”。打开典籍,“羊同”的名字在唐宋以来的文献中多有出现。唐人杜佑在《通典》卷六是这样记载这个神秘国度的:“大羊同东接吐蕃,西接小羊同,北直于阗。东西千余里,胜兵八九万人。其人辫发毡裘,畜牧为业。地多风雪,冰厚丈余,所 ...

• 肖坤冰:边缘社会、语言翻译与身份认同——对《西康图经》中通司形象的语言人类学分析

边缘社会、语言翻译与身份认同——对《西康图经》中通司形象的语言人类学分析肖坤冰摘要:对于“华夏”而言,二十世纪上半叶的中国西南康区是一个在地理、政治、经济、文化与语言上的多重边缘(muliti-boundaries)。在当时汉藏双方彼此语言不通的情况下,兼通汉、番语的“通司”成为双方交往的一个必经渠道。从语言人类学的角度来看,翻译并不仅仅只是简单的语言转换,而必须将翻译活动置于话语/权力(discourse/power)关系之中 ...

• 古代文明(第10卷)

基本信息:编者:北京大学中国考古学研究中心 北京大学震旦古代文明研究中心出版社:上海古籍出版社出版时间:2016年11月版次:1印刷时间:2016年11月印次:1ISBN:9787532581863内容简介:  《古代文明》是由北京大学中国考古学研究中心、北京大学震旦古代文明研究中心于2002年联合主办的大型学术刊物,目的是为了进一步促进古代文明研究的深入,并及时反映新的研究成果。文稿内容以与中国古代文明研究相关的学术论文为主(包 ...

• 庞中英:“一带一路”到底是“战略”还是“倡议”?

2016-12-26庞中英盘古智库天地人和 经世致用Harmony Knowledge Solutions 引子“一带一路”是“丝绸之路经济带”和“21世纪海上丝绸之路”的简称。它将充分依靠中国与有关国家既有的双多边机制,借助既有的、行之有效的区域合作平台,借用古代丝绸之路的历史符号,高举和平发展的旗帜,积极发展与沿线国家的经济合作伙伴关系,共同打造政治互信、经济融合、文化包容的利益共同体、命运共同体和责任共同体。目前,国内存在着把 ...

• 论天珠的宗教文化意涵——从帕米尔吉尔赞喀勒墓群出土天珠谈起

文章出处:中国考古网作者:巫新华 一、引言  2013~2014年,新疆帕米尔高原吉尔赞喀勒墓群发掘出土了51颗蚀花的玉髓 珠,其中包括7颗天珠 (图一)和44颗蚀花红玉髓珠 。就天珠和蚀花红玉髓珠的出土情况而言,这是迄今为止国内考古发掘出土数量最多且成组出现、年代最早、种类最丰富的一次,也是我们研究此类文物不可多得的宝贵材料。图一 吉尔赞喀勒墓群考古发掘出土的天珠  出土这批文物的吉尔赞喀勒墓群位于新疆帕米尔高原 ...

• 从考古材料看吐蕃与中亚、西亚的古代交通——兼论西藏西部在佛教传入吐蕃过程中的历史地位

作者:霍巍这一推测,由近年来的考古发现材料得到了证实。1990年,笔者在西藏高原所进行的考古调查中,在西藏西南边境的吉隆县境内发现了一通名为《大唐天竺使出铭》的唐代摩崖石碑,首次从考古调查的实物材料方面,为吐蕃—泥婆罗之间古代交通问题的研究提供了新的可靠证据。 这通石碑发现于西藏自治区日喀则地区吉隆县县城(旧称“宗喀”)以北大约4.5公里处的阿瓦呷英山嘴。石碑所在的位置北面为宗喀山口,系过去进入吉隆盆地 ...

• 遗址博物馆环境监测与调控关键技术研究

主要完成单位:陕西省文物保护研究院 西安交通大学 秦始皇帝陵博物院 中国科学院地球环境研究所 汉阳陵博物馆 西安建筑科技大学 西安元智系统技术有限责任公司主要完成人:马涛 顾兆林 夏寅 刘克成 邓宏 王展 李库获奖等级:二等奖本项目基于国内外相关遗址博物馆建筑、环境监测与调控,以及文物保护的技术方法和经验教训的综合调查,针对目前我国遗址博物馆保护形式单一、缺少科学的预防性保护手段等问题,组织多学科、多领域的合 ...

• 敦煌莫高窟风沙灾害预防性保护体系构建与示范

主要完成单位:敦煌研究院 中国科学院西北生态环境资源研究院 美国盖蒂保护所主要完成人:汪万福 樊锦诗 张伟民 李红寿 武发思 内维尔·阿根纽 张国彬获奖等级:二等奖项目团队经过20多年的潜心研究,厘清了莫高窟地区风沙运动规律和沙源供给;研发了戈壁风沙危害防治新技术-地表人工砾石铺压技术;构建了一个以固为主,固、阻、输、导相结合的风沙灾害综合防护体系,使进入窟区的积沙量减少了85%以上。明确了地下潜水是莫高窟戈壁 ...

• 洛阳北魏“瓦削文字”新考

作者简介:九喜,本名鲁东彬,学者,著名金石学家、碑帖收藏家、书法家。盛世收藏论坛“瓦当、古砖、石刻、陶文”版块版主。2008年注册为盛世收藏用户,累计在线时间2,040小时。洛阳汉魏故城出土的有文字残瓦,最早在上世纪20年代即被发现,1930年,文素松编著《瓦削文字谱》,收录散见的瓦文120种。此后,黄士斌选取140块采集的标本,撰成《汉魏洛阳城出土的有文字瓦》(以下简称《黄文》)一文,对瓦文的内容及所属时代进行了讨 ...

• 由北魏太极殿看中国古代都城的“居中”传承

来源:文汇报 作者:钱国祥 北魏是中国古代历史上魏晋南北朝时期的一个重要王朝,也是第一个由北方游牧民族入主中原建立的政权,在中国多民族国家形成和都城发展史上均具有重要的地位。这个时期也是中国古代传统文化传承发展的重要转折时期,为后代隋唐盛世的出现奠定了重要基础。近年来,在古都洛阳汉魏故城遗址上,考古发掘了历史上的魏晋至北魏太极殿遗址,其严谨规整的都城中轴线布局、单一宫城和正殿居中的布置、太极殿主殿和 ...

• 杨镰丨丝绸之路的地标——疏勒城

杨镰丨丝绸之路的地标——疏勒城2016-12-14杨镰民族史丝绸之路的地标——疏勒城杨镰张骞通西域以后,西域有两座古城最有名,一个是天山以南的楼兰,一个是天山以北的疏勒。在西域以“疏勒”命名的地方共三处,一处是疏勒河,一处是疏勒国,一处是疏勒城。疏勒河是罗布泊(蒲昌海)水源。疏勒国在天山以南,是“西域三十六国”之一,今地临近喀什噶尔。疏勒城则位于天山北坡,扼守着丝绸之路的咽喉要道。东汉初期,受命出征西域的将 ...

• 段清波:秦始皇陵考古——中西文明的深入交流远早于张骞通西域!

来源: 丝绸之路与大运河  在张骞通西域之前,中西文明已经有了比较深入的交流历程。在秦始皇陵考古中,我们发现了一些横空出世的文化因素,且在后世中少有出现,如百戏俑、兵马俑和铜车马、青铜水禽的部分制作工艺等。此外,秦文化中的槽型板瓦、茧形壶和石刻等,也和东方六国文化现象形成鲜明对比。  一、秦始皇帝陵园中所见中西文化交流  1.兵马俑  根据战国秦俑的形态特征、服饰风格,我们认为其艺术形象可能受斯基泰 ...

• 刘庆柱|“丝绸之路”的考古认知

刘庆柱: “丝绸之路”的考古认知从古代中国通往亚欧大陆各地曾经有多条“丝绸之路”,其中以“沙漠丝绸之路”最为著名。这些路线早已淹没于地下、水下,今天人们的认知主要依据考古发现的“点”,结合文献记载,再连接成“线”。丝绸之路主要是外传了古代中国的精神与物质文明,西域受其影响最大并被纳入中国版图。沙漠丝绸之路的贸易活动基本上可以说是 ...

• 敦煌吐鲁番研究(第十六卷)

基本信息:编者:中国敦煌吐鲁番学会 首都师范大学历史学院   香港大学饶宗颐学术馆 北京大学东方学研究院 出版社:上海古籍出版社出版时间:2016年10月版次:1印刷时间:2016年10月印次:1ISBN:9787532581757内容简介:  《敦煌吐鲁番研究》每年出版一卷,以刊登研究敦煌吐鲁番及相关地区出土文献的论文为主,内容包括历史、地理、艺术、考古、语言、文学、哲学、宗教、政治、法律、经济、社会等各方面的传统学术问题,兼 ...

• 罗丰:萨宝:一个唐朝唯一外来官职的再考察

2016-12-11丝绸之路考古薩寶:一個唐朝唯一外來官職的再考察羅丰(宁夏文物考古研究所)1伴隨著絲綢之路的暢通,中亞、西亞的使節、僧侶、商人不斷湧入中國,構成一幅長達數世紀經久不衰的東西文化交流景觀。漢代以後漢文史籍於此載錄日漸詳備,主要是對流入中國的奢侈品、一些當時中國人罕見物品和東漸人員活動的記錄。當然另外一些非物質的人文思想也隨即流入,祆教(拜火教)、景教、摩尼教三大宗教成爲最引起後人注意的物件。 ...

• 丝绸之路与玉文化研究

基本信息:编者:中国文物学会玉器专业委员会出版社:故宫出版社出版时间:2016年9月版次:1印刷时间:2016年9月印次:1ISBN:9787513409124内容简介:  《丝绸之路与玉文化研究 》以中国文物学会玉器专业委员会“丝绸之路与玉文化”研讨会上所提交论文为基础,从中撷取论文 22篇。涉及“丝绸之路”上古玉矿相关问题的探讨、 “丝绸之路”上玉器的制作与传播、我国不同历史时期玉器上的西域文化因素、明清时期西域碧玉的使用情况 ...

• 绿色丝绸之路经济带建设与中亚生态环境问题——以咸海治理和塔吉克斯坦为例

徐海燕:绿色丝绸之路经济带建设与中亚生态环境问题——以咸海治理和塔吉克斯坦为例2016-12-07徐海燕俄罗斯东欧中亚研究来源:《俄罗斯东欧中亚研究》2016年第5期,转发时有删节。【内容提要】咸海危机是丝绸之路经济带建设在中亚遇到的最为突出的环境问题,而酿成此危机的主导因素起始于20世纪中期对咸海流域耕地资源的粗放式开发。作为咸海主要水源的阿姆河上游几乎全程在塔吉克斯坦境内,塔吉克斯坦水资源的开发利用牵动着整个 ...

• 论丝绸之路音乐研究的意义

随着国家“一带一路”战略的提出,丝绸之路又回到了人们的视野之中。全国各行各业好像都在策划与此战略相关的举措,包括音乐界在内,许多相关丝绸之路的研究、创作与表演付诸实施。丝绸之路与音乐行为有何关系?应该承认,丝绸之路一直是音乐界不同专业方向人士关注的对象,主要原因是丝绸之路在中国古代音乐历史发展进程中发挥了重要作用。在现实中,丝绸之路沿线丰富多彩的音乐资源,以及在甘肃以西丝绸之路沿线上音乐中所体现出 ...

• 巴蜀濒危文化遗产研究丛书:泸县宋代墓葬石刻艺术

巴蜀濒危文化遗产研究丛书:泸县宋代墓葬石刻艺术出版年:2016装帧:精装ISBN:9787540962333

• 新疆地区出土的玻璃器物

新疆的早期玻璃器皿残片大致可分为三类,第一类为罗马玻璃器皿残片;第二类为萨珊玻璃残片;第三类为中原或本地生产的玻璃。 二十世纪初国外探险家斯文?赫定、斯坦因、贝格曼等先后在营盘、楼兰、瓦石峡等地发现了大量的玻璃珠、玻璃器皿及残片。 斯坦因认为营盘出土的玻璃制品具有典型的西方类型特征,应该是公元一至四世纪的罗马产品。斯文?赫定认为楼兰出土的玻璃产品是罗马东部产品。贝格曼认为瓦石峡发现的璃器制品是当地 ...

• 丝绸之路上乐舞形象

莫高窟第220窟-胡旋舞(初唐) “胡舞”在汉代宫廷和贵族中已经流行。四川新都汉墓出土的“骆驼载乐俑”画像砖中,骆驼载舞的表演形式便来自西域。河南汉墓浮雕式画像砖上,也有高鼻深目的“胡人”舞蹈形象。 南北朝时期,胡舞已成为宫廷不可缺少的节目,其反映在当时各种文化遗存中。河南安阳出土的北齐时代瓷壶,便绘有西域胡人舞蹈图,说明胡舞在南北朝时期,已融入中原文化之中。 唐代是我国古代历史上舞蹈形式最繁多、 ...

• 三夷教的流传

说到汉唐时期经过丝绸之路传入中国的思想观念,无疑以佛教的东传给中国文化的影响最为巨大,而通过吸收、消化,佛教逐渐成为中国自己的宗教,到隋唐时期,出现了中国式的宗派,以及富有中国文化特色的禅宗。相对来讲,来自波斯和中亚粟特、吐火罗斯坦的所谓“三夷教”,即琐罗亚斯德教(中国称祆教)、景教和摩尼教,则更富研究旨趣。 祆教是伊朗系民众的传统宗教信仰,随着粟特商人进入中国,祆教也随之而来。粟特商人在丝绸之路 ...

• 外来物质文明的贡献

随着大量考古新发现、墓志的出土和发表,以及传世文献的数字化,我们今天对于中亚、西亚乃至欧洲物质文明和宗教文化如何沿丝绸之路向东方传播,有了比前人更加清楚的认知,特别是对于中古时期活跃在丝绸之路的粟特商人的重要性,所知更为丰富多彩。 敦煌长城烽燧发现的粟特语古信札,记录了粟特商人在丝路沿线建立的贸易网络和经营方式(参毕波《粟特文古信札汉译与注释》,《文史》2004年第2辑);吐鲁番出土的高昌王国称价钱文书 ...

• 汉文化的西渐

丝绸之路上的文化交流是双向的,但由于学术研究的训练和背景不同,中国学者更多关注于进入中国的外来文化。笔者利用多年来对西域出土文书的调查整理,致力于探讨精神文化的物化形式——汉文典籍向西域地区的传播情形,这应当是前人比较忽略的丝绸之路研究的重要内容。 随着唐朝的势力进入西域,汉化佛寺系统也在西域地区建立起来,远在今吉尔吉斯斯坦阿克贝希姆遗址的碎叶城中,就有武周时期敕建的大云寺(参张广达《碎叶城今地考 ...

• 【环球译介】世界遗产委员会关于支持重建的最新决定

原创 2016-11-18 陈紫涵译 清源文化遗产 图/Mechtild Rössler发言,来源:会议论文集清源文化遗产微信号 mobiheritage本篇环球译介继续介绍2016年3月举行的“从保护到重建:世界遗产理论与实践的变迁”研讨会上发表的论文。联合国教科文组织世界遗产中心主任Mechtild Rössler分析了不同情况下,世界遗产委员会对重建采取的不同态度。她意识到提供指导以应对重建压力的重要性,并建议各参与者在共同的理论指导、方法论 ...

• 中国近代知识视野中的哈萨克斯坦

中国近代知识视野中的哈萨克斯坦2016-11-25袁剑民族史本文刊发于《西北民族研究》2016年第2期中国近代知识视野中的哈萨克斯坦——以清末民国时期国内报刊的记述为例袁剑(中央民族大学世界民族学人类学研究中心 副教授)问题的提出1991年底,随着苏联正式解体和哈萨克斯坦正式独立,哈萨克斯坦开始以全新的身份参与到国际关系与国际秩序中,并凭借其重要的地缘位置在中亚和国际事务中扮演重要角色。与此同时,作为一个与中国相邻的 ...

• 大数据与历史学研究如何关联?

016-11-25王旭历史地理研究资讯点击上方“历史地理研究资讯”可以订阅哦“大数据”(Big Data)出现的时间不长,但就其影响力来说,无疑对社会科学的影响甚巨,一时间各个学科关于大数据及其相关领域的研究呈现井喷状态。历史学界对于以“大数据”为核心一系列新理念的接受与回应,与其他学科相比,相对来说比较滞后,有学者戏称“历史学是变化最慢的学科”。为适应新的学术生态和研究形势,2016年11月4-6日,由南开大学历史学院与 ...

• 吐鲁番境内烽燧保存现状及保护对策

吐鲁番境内烽燧保存现状及保护对策2016-11-25李刚文博中国根部掏蚀一、吐鲁番境内烽燧概述烽燧也称烽火台、烽台、烟墩、烟火台。如有敌情,白天燃烟,夜间生火,是古代传递军事信息最快最有效的方法。烽燧的历史最早可追溯至西周时期,至汉代时已经形成了相对完整的管理体系。一般诸郡设都尉专司武职,在边郡中最为常见的是部都尉,其职责包括候望、屯兵、屯田、军需、交通等事宜,其下又设“候”,专管烽燧、亭障,“候”之下有“ ...

• 两汉魏晋南北朝石刻法律文献整理与研究

文章出处:中国考古网基本信息:作者:李明暁出版社:人民出版社出版时间:2016年10月版次:1印刷时间:2016年10月印次:1ISBN:9787010161532内容简介:  本书系统收录了所有已公布的散见两汉魏晋出土的法律文献,主要指简牍、碑刻(包括买地券、刑徒砖等)、玺印、吐鲁番文书。同一性质的材料按时代(西汉、东汉、魏、晋)等类别进行文本整理。每批法 ...

• 张庆捷:唐代《曹怡墓志》有关入华胡人的几个问题

2016-11-27丝绸之路考古唐代《曹怡墓志》有关入华胡人的几个问题张庆捷(山西省考古研究所)2008年晚秋,我赴汾阳参观新发掘的宋金墓群,顺便参观市博物馆,喜见馆藏本地所出墓志二百余方,其中唐代墓志就达130余方。我对北朝唐代中西文化交流颇感兴趣,唐永徽六年(公元655年)《曹君墓志》内的“萨宝府车骑骑都尉”八字立刻引起我的注意。两年前,《汾阳市博物馆藏墓志选编》出版,首篇即是《曹君墓志》,遗憾的是,这方墓志可能 ...

• 北方民族考古(第3辑)

文章出处:中国考古网基本信息:作者:中国人民大学北方民族考古研究所 中国人民大学历史学院考古文博系出版社:科学出版社出版时间:2016年9月版次:1印刷时间:2016年9月印次:1ISBN:9787030499615内容简介:  由魏坚主编的《北方民族考古(第3辑)》是中国人民大学北方民族考古研究所和历史学院考古文博系主编的《北方民族考古》系列丛书第3辑,收录 ...

• 思想的碰撞:中国石窟保护理念的发展

文章出处:中国考古网 基本信息:作者:吕宁 主编:吕舟出版社:科学出版社出版时间:2016年9月版次:1印刷时间:2016年9月印次:1ISBN:9787030499004内容简介:  《思想的碰撞:中国石窟保护理念的发展》对中国石窟自19世纪末至今的保护历程做了完整的回顾,梳理了保护理念的发展,并对重要保护实践进行了较为客观的分析与总结。同时,结合不同阶段的社会文化背景与文物保护概况,分析总结了中国石窟保护取得的成就和目前仍然 ...

• 汉赵国胡与屠各分治考

陈勇(中国社会科学院民族学与人类学研究所)摘要:汉赵国高度军事化的政治组织,为十六国北朝军国体制之滥觞。汉赵国政治组织的军事化,又是脱胎于匈奴五部社会组织的部落化。汉赵国宗室诸王、司隶校尉、内史与单于、左右辅、都尉系统相配合,构成其军事化国家制度的基本框架。对“胡汉分治”这一概念,则应作进一步的分析。汉赵国单于台所辖六夷之胡,其实是匈奴五部以外的杂胡。汉赵国两套军政合一管理系统并立,不仅是将六夷与汉 ...

• 丝绸之路串联的世界进程

□郑渝川 丝绸之路是一个重要的世界史视角。这一视角有助于人们突破古希腊-古罗马-中世纪-大航海时代-英国、法国、美国革命时代的传统世界史角度,更为清楚的意识到推动世界历史进程的动力,理解那些给不同地区的人民带来深重影响的事件和变化。 丝绸之路建立之前,在今天的中国中原地区和新疆地区,以及境外的中亚诸国、伊朗、伊拉克、土耳其、希腊,直至埃及、巴尔干半岛和意大利,其实已经零星地出现跨大洲贸易。当然,在上述地 ...

• 钱国祥:中国古代汉唐都城形制的演进 ——由曹魏太极殿谈唐长安城形制的渊源

钱国祥 社科院考古所中国考古网 一  中国古代的历史几千年延绵不断,其古代的都城形制在发展过程中也屡经变化,是继承传统、不断发展、逐渐完善的过程。近年来对中国古代汉唐时期都城的考古学勘察,尤其对都城形制的探索有一些新的研究进展,主要体现在都城形制从秦汉时期的多宫形制、到魏晋南北朝隋唐时期单一宫城居北居中形制的发展变化上。尤其后一种都城形制,以隋大兴唐长安城为标准范例,影响极为深远,不仅为之后中国的 ...

• 联合国“海上丝绸之路”泉州考察缘起

联合国“海上丝绸之路”泉州考察缘起  策划:林少川费琼琼撰文:陈鹏鹏摄影:陈鹏陈达生  上世纪末1991年联合国教科文组织海上丝绸之路考察队来泉州,一晃已经过去11年了,回眸当年,一切仿佛还在昨天,令人激情方炽!  “丝绸之路综合研究”是联合国大会1986年12月通过的“世界文化发展十年”的重要文化活动之一,这项活动时间跨度长,参与的国家多,社会涉及面广,着眼于丝绸之路不同文明的交流与对话,是一项和平与友谊的创 ...

• 早期游牧王国的夏季礼仪中心

早期游牧王国的夏季礼仪中心——新疆阿勒泰三道海子遗址群的考古发现与研究2016-11-21郭物考古汇花海子景观及一、二、三号遗址“三道海子墓葬与鹿石遗址群”位于新疆青河县东北部查干郭勒乡,阿尔泰山分水岭处,西与蒙古国接壤。由于其重要的历史价值和文物价值,2001年6月,经国务院批准,“三道海子墓葬与鹿石遗址群”成为第五批全国重点文物保护单位。三道海子地区海拔高度约2700米,有三个大小不一的谷地。每个谷地中有一至二 ...

• 唐墓壁画研究的独特视角

文章出处:中国文物信息网 作者:李星明      吾友程旭先生于陕西历史博物馆任副馆长有年,长期从事文物工作,特别专注于唐代墓室壁画的整理与研究,陆续发表相关文章。前几年其“唐墓壁画中的外来文化因素”课题获得国家重大社科研究项目资助,遂致力于此项课题的研究,并作为兰州大学历史文化学院的博士学位论文的题目进行撰写。去年8 月某日,程旭君忽来电话,言此研究课题兼博士论文业已成书,名为《唐韵胡风——唐墓 ...

• 交通发展支撑秦汉王朝扩张——评王子今新著交通史四种

文章出处:人民网-人民日报作者:李兰芳 在汉朝时,如果从长安到敦煌,选择不同的行走路线、利用不同的交通工具需要多长时间?我们今天的火车、汽车行走的高速路、国道和秦汉的道路有多少的重叠?秦汉交通的主要形式为以后2000年的交通发展奠定了基本的格局。这也是王子今教授对秦汉乃至整个中国古代的交通史有着浓厚兴趣之原因所在。  1982年,西北大学历史系考古专业毕业后王子今先生便在林剑鸣教授门下攻读中国古代史专业硕 ...

• 唐代狩猎俑中的胡人猎师形象研究(上)

文章出处:考古汇 作者:葛承雍 狩猎是古代人类一种由生存谋食演变到武艺操练、体育娱乐的活动方式,具有娱乐刺激和军事演兵的双重性质。商周以来各个王朝的君王都有“游猎”“畋猎”的爱好。唐代狩猎之风在中国历史上最为普及狂热,在两京畿辅地区,王公贵族、朝臣百官的狩猎与民间猎户的谋生有着天壤之别,而且被绝大多数人视为一种高尚勇敢的行为,刘商《观猎》诗曰:“梦非熊虎数年间,驱尽豺狼宇宙闲。传道单于闻校猎, ...

• 唐代狩猎俑中的胡人猎师形象研究(下)

 二   《旧唐书·王毛仲传》记载唐太宗贞观时期,选拔官户及“蕃口”少年骁勇者,著虎纹衣,跨豹纹鞯,每次游猎令持弓矢于御马前射生,跟随射猎禽兽,号称“百骑”“千骑”,后来演变成为羽林禁军的一部分,“少年从猎出长杨,禁中新拜羽林郎”。这种“蕃口”骁勇者或许就是胡人。   钱起《校猎曲》:“长杨杀气连云飞,汉主秋畋正掩围,重门日晏红尘出,数骑胡人猎兽归。”因此在我们看到的唐代狩猎队伍一群人中,夹杂 ...

• 加强“丝路”档案建设 服务“一带一路”发展

2016-11-02申江万国2016年4月29日,中共中央政治局进行第三十一次集体学习,总书记在主持学习时强调,我们必须以更高的站位、更广的视野,在吸取和借鉴历史经验的基础上,以创新的理念和创新的思维,扎扎实实做好各项工作,使沿线各国人民实实在在感受到“一带一路”给他们带来的好处。2013年秋,总书记立足于国际国内两个市场、两种资源,倡议建设“丝绸之路经济带”和“21世纪海上丝绸之路”。丝绸之路发端于中国, ...

• 陈志刚:先秦时期的华夷观念及其演变

先秦时期的华夷观念及其演变陈志刚内容提要:五帝、夏、商、西周时期的早期华夷观,在族群观念层面概就地理方位而言,并不含有文化歧视与种族歧视的成分,这与五帝系统、夏、商、西周自身的族群属性及其兼容华夷的政治结构、不断向周边四夷族群扩张的历史存在根本性的因果关联。诚然,西周时期基于社会经济水平与文化选择模式的华夷观开始凸显、强化,但与此同时泛臣民观念也绝对性地贯穿于整个先秦时期。东周时期特别是战国中期以 ...

• 汉长安城地区城市水利设施和水利系统的考古学研究

基本信息:  作者:张建锋 著  出版社: 科学出版社  出版时间: 2016年9月  版次:1  印刷时间:2016年9月  印次:1  ISBN: 9787030497826  内容简介:  汉长安城是中国古代西汉时期的帝国首都,有着较为发达的城市水利系统,各项水利设施遍布城区内外各处,在长达200多年的时间里对保证城市的供蓄水、排水及水路运输起到了重要作用,可以说是中国古代城市水利建设的成功范例。本文通过收集汉长安城及其郊区的城 ...

• 征稿通知丨“图像学与风格史:亚洲宗教美术研究方法论”学术研讨会

图像学与风格史:亚洲宗教美术研究方法论学术研讨会会议通知由浙江大学汉藏佛教艺术研究中心、中国社会科学院世界宗教研究所、《世界宗教研究》杂志社和浙江大学亚洲研究中心联合主办的“图像学与风格史:亚洲宗教美术研究方法论”学术研讨会,兹定于2016年11月5日至6日在浙江大学紫金港校区举行(11月4日报到、11月7日离会),诚邀各位专家、学者萃聚杭城。会议旨在加强艺术风格学、图像学、图像史学等相关学科的深

• 昆仑河源与中国古代丝绸之路

  丝绸之路指在古代人类各大文明的孕育、发展和形成过程中发挥了决定性的交流、互动作用,并使其各自成长发展,进而推动人类现代文明进程的亚欧大陆东西方古代交通路线和相关地理文化区域。  公元前138年,汉武帝刘彻派张骞出使西域,随后主动控制了被匈奴隔断已久的丝绸之路,并亲自确定昆仑、河源于西域(今新疆)。2013年,中国国家主席在出访中亚和东南亚国家期间,先后提出共建“丝绸之路经济带”和“21世纪海上丝 ...

• 简帛文献充实古代文学史研究

文章出处:中国社会科学网-中国社会科学报作者:张清俐 19世纪下半叶以来,大量简牍帛书陆续出土,简帛文献受到学界广泛关注,其中不少具有文学性的简帛文献成为古代文学研究者的“新宠”。正如王国维先生所道,“古来大学问,大都由于新发现”。大批佚失的文学作品的重新发现,为文学史研究起到了重要的补白作用。一批针对简帛文学研究成果的问世,更是丰富了我们对中国古代文学的认知。  简帛文献催生新课题  《北京大学藏 ...

• 唐晓峰:地理大发现、文明论、国家疆域——南海仲裁案的历史地理学解释

地理大发现、文明论、国家疆域——南海仲裁案的历史地理学解释作者:唐晓峰 来源:民族史我想要做的是从地理的角度探索历史经验。而且我一直记着下述的观念:整个地球事实上是一个世界。在这个世界里并不存在空的、无人居住的空间。正像我们当中没有一个人处于地理位置之外一样,我们当中也没有人完全摆脱地理问题的争端。那种争端是复杂的,也是有趣的。因为它不仅是关于士兵和大炮的,它也是关于思想、关于形式、关于形象和想象 ...

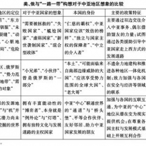
• 曾向红:“一带一路”的地缘政治想象与地区合作

作者:曾向红;来源:民族史“一带一路”的地缘政治想象与地区合作曾向红摘要:从批判地缘政治学的角度观之,“一带一路”构想是中国领导层在新的国内、国际背景下提出的一种战略叙事,这种叙事蕴含了一种中国对广阔的亚欧非大陆进行描述的新地缘政治想象。这种地缘政治想象可被称为太极式想象,它不仅在空间想象上契合中国的太极图式,其合作理念也符合太极图式对于世界万物的理解。太极式的地缘政治想象有助于克服传统地缘政治想 ...

• 一本地方大遗址保护工作的重要参考书籍——《大遗址保护行动跟踪研究》读后

大遗址保护专项行动持续进行了十余年,已经到了需要回顾历程、总结经验和问题的时候。由中国文化遗产研究院编著的《大遗址保护行动跟踪研究》于近日出版,应当说是恰逢其时。  从整体上看,《大遗址保护行动跟踪研究》既有专题研究和理论探索,也有实践总结和问题分析,特别是对西安片区、荆州片区、隋唐洛阳城遗址等大遗址保护典型案例的解析和评价,从中总结出的大遗址保护取得的有益经验和存在的问题及对策,对于我们地方文物 ...

• 探究欧亚大陆早期文化交流 寻找汉代之前的丝路踪迹

文章出处:中国社会科学网-中国社会科学报作者:张春海 苏培 19世纪,德国学者李希霍芬将历史上连通东西方的交通大动脉称为“丝绸之路”。今天,一谈到这条沟通东西方文明的贸易通道,人们往往更多联想到的是两次出使西域的西汉人张骞。而随着新的考古证据不断地涌现,关于汉代之前丝路踪迹的研究,成为考古学、历史学等许多学科学者关注的热点问题之一。  新证据不断发现  殷墟妇好墓中出土的许多玉器,其玉料经过分析是国人 ...

• 陈勇:拓跋种姓“匈奴说”的政治史考察

拓跋种姓“匈奴说”的政治史考察陈勇摘要:南北朝正史关于拓跋种姓的表述截然不同:有匈奴、鲜卑两说。“匈奴说”认定,拓跋氏是匈奴女“托跋”与汉朝降将李陵的后代。代国被前秦攻灭后,苻坚安排独孤、铁弗、贺兰诸部分治其故地,“匈奴说”可能是匈奴系人群主导代北的产物。匈奴族裔对道武帝建国又发挥了重要作用,“匈奴说”也得以在拓跋内部与“鲜卑说”长期并行。崔浩监修国史,为迎合匈奴系皇后及太武帝本人而重拾“匈奴说” ...

• 李鸿宾丨唐朝北部疆域的变迁——兼论疆域问题的本质与属性

唐朝北部疆域的变迁——兼论疆域问题的本质李鸿宾摘 要:本文以唐朝前期为段限,针对唐朝北部疆域的变迁揭示出了隐藏其后的疆域之本质属性和特点,即在以中原为核心区、周边为外缘区二元制的王朝构架内,北部边疆地区是在唐与草原帝国多方面交往互动过程中以夹处二者之间的定位而存在的。因受制于南北两个性质迥然有别的帝国外层地缘非确定性因素的影响,边疆地区不是以明确的间隔线索而是以游移不定的模糊状态呈现出来的,它自然 ...

• 长安绎古——汉唐历史考古文集

文章出处:中国考古网作者:葛承雍  要进入汉唐长安城内的宏丽殿堂就要通过直贯南北的渭桥,近几年来数座古代渭桥被考古发掘出来,庞大的遗址、直木的桥桩、雕刻的石基以及散落的钱币从五铢到开元通宝,都反映出桥梁的变迁,不仅将长安内外棋盘般地连接一气,也将中西交通的丝绸之路互相贯通。其测绘技术、建造工艺都令人惊叹不已。但是要了解研究这座城 ...

• 苗威:高句丽“平壤城”考

作者苗威 来源:民族史苗 威 本文通过对相关历史文献和金石记载的考证,认为高句丽的“平壤城”有上平壤、下平壤、南平壤之别,“上平壤”由《好太王碑》所载之“下平壤”推导而来,313年之前的“平壤城”是上平壤,即今集安市区。此后,尤其是334年故国原王“增筑平壤城”之后的“平壤城”,皆是下平壤,位置为大同江北岸今平壤市区的长安城故址。“南平壤”之说首见于《三国史记》,位置为今长寿山城南的平地城。平壤城;国内城 ...

• 葛剑雄:中国古代为什么看不起商人?

来源丨《我们应有的反思》说明丨文章原标题“中国人的义利观”,现标题为编者加长期以来,中国人的财富来源,主要是两个,即所谓耕读。耕是种田,农业生产,这是最主要也最正当的,因此地主在旧时代是得到尊敬的,他们靠土地、靠农业生产发家。还有靠读书,读书本身是不挣钱的,但学而优则仕,书中自有黄金屋,这就是通过科举获取功名,当官享受俸禄,其实也是靠农业生产提供的物质条件。旧时代常见的门楣上大书“耕读传家”就说明 ...

• 国家文物局专家孙键讲述“南海Ⅰ号”的考古发掘

  水下考古是考古学的一门分支学科,是陆地田野考古向水域的延伸。(图片均由受访者提供)    “水下考古不是淘宝,更不是猎奇,它是调查、发掘水下埋藏的一切人类文化遗产的考古技术领域。”为配合目前正在深圳博物馆展出的《海上瓷路——粤港澳文物大展》,近日,深博特邀国家文物局水下文化遗产保护中心技术总监孙键做题为《走进“南海Ⅰ号”:考 ...

• 荣新江:“丝绸之路”上的奇闻轶事

9月27日,北京大学中国古代史研究中心荣新江教授在北京外国语大学作了一场题为“行走在丝绸之路上”的学术讲座。讲座现场古代世界存在一条“丝绸之路”吗?1877年,德国地理学家李希霍芬(F. Von Richthofen)在《中国》一书中,首次将汉代中国和中亚南部、西部以及印度之间以丝绸贸易为主的交通路线称为“丝绸之路”(德文Seidenstrassen,英文the Silk Road)。1910年,德国历史学家赫尔曼(A. Herrmann)在《中国与叙利亚之间的 ...

• 余秋雨:丝绸之路是中国文化重要的脉

  余秋雨资料图  昨日,《中国文脉与丝绸之路》专题报告在兰举行  中国甘肃网9月2日讯据西部商报报道(首席记者 张子艺) 秦始皇和汉武帝是非常伟大的皇帝,对于中国文明的建设,他们作出了杰出的贡献。几千年来人类共同的话题就是“守住”和“流通”,一个建筑万里长城的民族,打通了丝绸之路。这两个工程都是宏伟无比,到这个时候,中国文化之脉就落实在这两处上,守和通的问题上,中国做到了世界第一。  丝绸之路是中国向 ...

• 锦程(中国丝绸与丝绸之路)

2016-09-22 中国考古网 考古汇基本信息:作者:赵丰出版社:黄山书社出版时间:2016年1月版次:1印刷时间:2016年1月印次:1ISBN:9787546154336内容简介:  《锦程(中国丝绸与丝绸之路)》对丝绸之路的出土纺织品进行了总体介绍,作者赵丰把中国丝绸的发展、工艺等通过丝绸之路的变化一一呈现,特别通过对汉唐时期不同种类纺织品的技术与风格特点的介绍 ...

• 河套明珠的沉寂与新生 ——乌海桌子山岩画考察记

来源:2016-09-19赵波清源文化遗产清源文化遗产图/桌子山,来源:乌海市文物工作站提供清源文化遗产微信号 mobiheritage位于内蒙古西南部的乌海是一座新兴的工业城市,也是举世闻名的桌子山岩画群所在地。今天请大家跟随我们《乌海桌子山岩画群保护规划》编制的脚步,一同回望悠远的历史,追溯远古祖先文明印记的沉寂与新生。缘起1973 年的一天,牧民秦福喜放牧归来。回程路途漫长,除了那一群始终攒动的阿尔巴斯白山羊外,眼前的 ...

• 大遗址保护行动跟踪研究

基本信息:编著:中国文化遗产研究院出版社:文物出版社出版时间:2016年7月版次:1印刷时间:2016年7月印次:1ISBN:9787501045907内容简介:  《大遗址保护行动跟踪研究(上下2016)》分为上下两册。上册为“专题篇”,包括总报告和五个分报告,分别从大遗址保护理论、实践、管理体制机制、经济社会影响评价和效益分析及其与文化建设的关系几个方面进行 ...

• 粟特人在中国:考古发现与出土文献的新印证

基本信息:主编:荣新江 罗丰出版社:科学出版社出版时间:2016年6月版 次:1印刷时间:2016年6月印 次:1ISBN:9787030486295内容简介:  本书是第二届丝绸之路国际学术研讨会论文集,"粟特人在中国:考古发现与出土文献的新印证"。全书收录中外学者提交的论文48篇,内容涉及丝绸之路上发现的与粟特有关的遗址、文物、文献、碑志等相关的考古、历 ...

• 艾力江•艾沙:阿帕克和卓之麻扎—一个多重意义的文本

 喀什噶尔(今简称喀什)是中国最西部的历史文化名城。根据第二次全国文物普查的统计数据(1992),喀什地区有98座麻扎(麻扎本意为“谒拜之地”,后指伊斯兰教圣徒之墓),约占文物保护单位总数的1/4 。在这近百座墓葬中,阿帕克和卓麻扎(即香妃墓)拥有寝宫(gümbäz)、哈尼卡(hanika)、经学院、清真寺、门阙、池塘、果园、公墓、房舍等一系列古老建筑 ,长期以来被人们作为圣地来朝觐,同时又是新疆境内规模最大的伊斯兰教 ...

相关分类

热门信息

img

地址:陕西省西安市碑林区友谊西路68号小雁塔历史文化公园
邮件:secretariat#iicc.org.cn
电话:(+86)029-85246378